怀念旧版
三门峡职业技术学院
三门峡职业技术学院
学院首页
院部概况
党群工作
规章制度
招生就业
专业建设
师资队伍
实习实训
科学研究
团学工作
社会服务
学院简介
机构设置
组织发展
取得荣誉
网上党校
规章制度
实训制度
学生制度
科研制度
招生工作
就业工作
就业明星
小学教育
小学语文教育
学前教育
小学英语教育
音乐教育
早期教育
艺术设计
音乐表演
数字媒体艺术设计
网络视听内容审核
高职英语
高职数学
教学名师
骨干教师
专业带头人
规章制度
实习安排
教学成果
科研成果
课题项目申报
共青团
学生会
学生工作
社会服务
当前位置:
学院首页
>
新闻中心
>
师院新闻
>
正文
师院新闻
通知公告
公共英语
语言文字
艺术教育
魅力影像
师院新闻
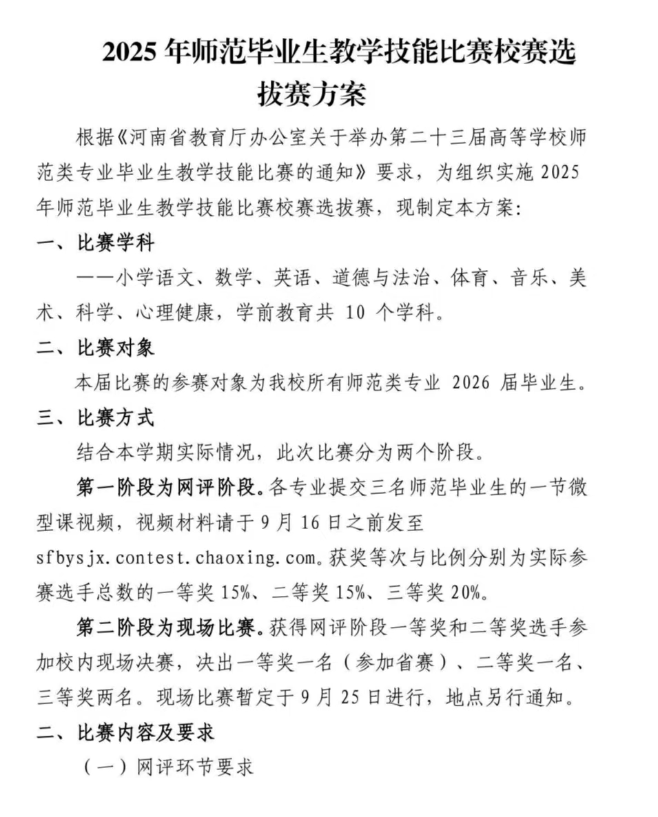
2025年师范毕业生教学技能比赛校赛选拔赛方案
2025-09-11 14:16
【
关闭窗口
】
- 院部概况 -
- 规章制度 -
- 招生就业 -
- 专业建设 -
- 师资队伍 -
- 实习实训 -
- 科学研究 -
- 团学工作 -
- 党群工作 -
- 就业明星 -
- 社会服务 -
- 下载中心 -
关注官方微信
关注官方微博
加QQ群
版权所有 © 三门峡职业技术学院 教育与人文学院(公共艺术教育中心)版权所有 地址:河南省三门峡市崤山西路42号 邮编:472000 豫ICP备06007557号
/div>